Continuous Delivery pipelines so long → Dark lang
Dark’s Continuous Delivery design

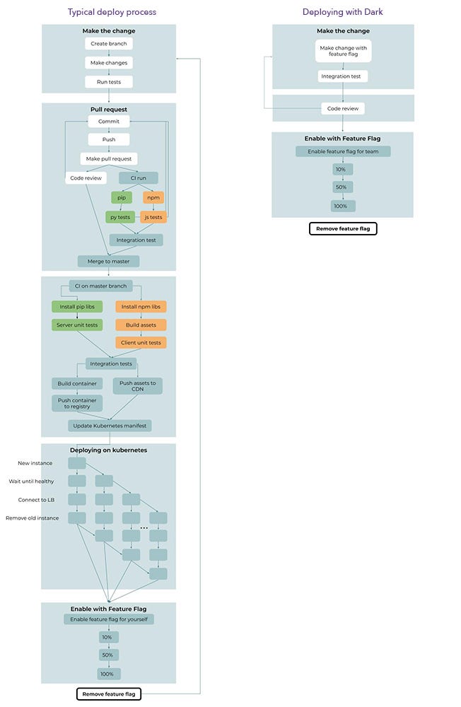
How Dark deploys code in 50ms
Speed of developer iteration is the single most important factor in how quickly a technology company can move. Unfortunately, modern applications work against us: our systems are required to be live updated, silently and without downtime or maintenance windows.
https://medium.com/darklang/how-dark-deploys-code-in-50ms-771c6dd60671

Darklang - Medium
Updates on and from Dark - darklang.com.
https://medium.com/darklang

What is Dark?
Dark is a holistic programming language, structured editor, and infrastructure, for building backend web services. It's aimed at frontend, backend, and mobile engineers. Our goal is to make coding 100x easier, which we believe will allow a billion people to build software. This is a huge challenge, that requires a significant rethink of how we write software.
https://medium.com/darklang/the-design-of-dark-59f5d38e52d2


Seonglae Cho