Typically applied to the attention sink token or to the last tokens before generation
- How to find features
- How much steer those features
- Which token to steer those features
- How to apply those features
SAE Feature Steering Methods
GoodFire-Autosteer-EvaluationEitan-Sprejer • Updated 2025 Nov 22 23:32
GoodFire-Autosteer-Evaluation
Eitan-Sprejer • Updated 2025 Nov 22 23:32
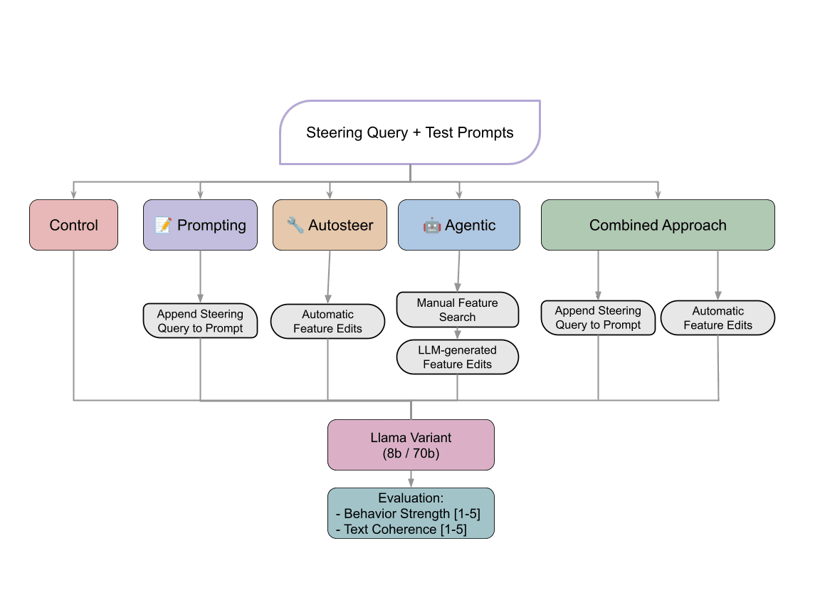
GoodFire AI's AutoSteer automatically selects features that best distinguish between control and example datasets in the Dictionary. While this provides more direct and explainable behavior control than prompt manipulation alone, manual selection methods outperformed AutoSteer on Llama-70B in both behavior and consistency. Steering Vector Coefficient is stored in the Edit Set, optimizes activations, and uses l1 regression to automatically regularize simultaneously adjusted features. Evaluation was conducted using LLM-as-judge to assess both Behavior and Coherence.
Feature searching
SAE shows lower monosemanticity compared to MLP layers and performs worse in steering compared to feedforward network ablation AxBench

Seonglae Cho
